Appearance
集合
·
在 JS 里面,我们有 Object、Array、Set 和 Map
在 JAVA 里面,

数组
java
public class Main {
public static void main(String[] args) {
String[] names = {"ABC", "XYZ", "zoo"};
String s = names[1];
names[1] = "cat";
System.out.println(s); // s是"XYZ"还是"cat"?
}
}java.util.ArrayList
java.util.LinkedList
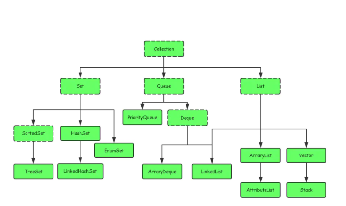
Set
java.util.Set
java.util.HashSet;
java.util.LinkedHashSet;
Map
java.util.HashMap;
java.util.Map;

java
public static void show01(){
Map<String,String> map = new HashMap<>();
String v1 = map.put("李晨","范冰冰1");
System.out.println(v1);
String v2 = map.put("李晨","范冰冰2");
System.out.println(v2);
System.out.println(map);
map.put("冷锋","龙小云");
map.put("杨过","小龙女");
map.put("尹志平","小龙女");
System.out.println(map);
}更新: 2021-04-20 22:53:32
原文: https://www.yuque.com/u3641/dxlfpu/vmw1eu