Appearance
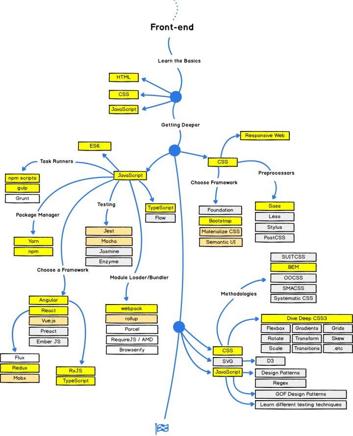
Frontend Roadmap
https://roadmap.sh/best-practices/frontend-performance
- TTFB Time To First Byte < 1.3s
- use WOFF2 font format
- Debugging React performance with React 16 and Chrome Devtools.
- Critical CSS
- Critical Rendering Path
- Performance tools
- https://pagespeed.web.dev/
- Lighthouse
- webpagetest.org
- 包体积
- 图像压缩
- Front-End-Performance-Checklist
API Best Practice
- Auth
- Max Retry/Jail in Login
- Sensitive Data Encryption (AES RSA)
- authentication mechanisms
- JWT
- avoid using basic authentication
- OAUTH
- OpenID Connect 建立在OAuth 2.0之上的身份验证协议,使用户能够使用一组凭据对多个网站和应用程序进行身份验证。它通常用于跨多个网站和应用程序的单点登录 (SSO)
- SAML 是一种基于 XML 的标准,用于在各方之间交换身份验证和授权数据。它通常用于跨多个域或组织的 SSO
- 支持 MFA
- Access Control
- Throttle Requests
- Restrict Private APIs
- Input
- Use standard Authorization header for sending tokens
- Avoid Client-Side Encryption
- Use an API Gateway for caching, Rate Limit policies, and other security features.
- OAuth
- Use state parameter to avoid CSRF attacks
- Processing
- Avoid Personal ID in URLs
- Prefer UUIDs
- Output
- X-Frame-Options: Deny
- Content-Security-Policy: default-src 'none' 防止XSS
- CI & CD
- Rollback Solution
- Monitoring
- Use centralized logins

Build Tools
Module Bundlers
- vite
- webpack
- esbuild
- rollup
Testing
- Testing Levels
- unit
- Vitest
- Jest
- Integration
- E2E [System Testing]
- playwright
- cypress
- unit
- Testing Approaches
- White-Box
- Black-Box Testing
- Types of Black Box Testing
- Functional Test
- Non-Functional Test
- 性能 负载 压力 扩展 兼容性
- 主要是改善用户体验
https://www.softwaretestingmaterial.com/software-testing/
Authentication Strategies
- JWT
- OAuth
- SSO
- Basic Auth
- Session Auth
Security
- CORS
- HTTPS
- OWASP Security Risks
Web Components
- Custom Elements
- HTML Templates
- Shadow DOM
PWA
- Performance
- PRPL 模式 https://web.dev/apply-instant-loading-with-prpl/
- link preload
- pre cache
- Workbox
- lazy load
- split the entire bundle and lazy load chunks on demand.
- RAIL Model https://web.dev/rail/
- Idle 空闲时间来执行非关键任务
- Load 网页完全加载所需的时间应小于 1 秒
- Performance Metrics
- FCP
- LCP
- FID 首次输入延迟
- TTL
- TTFB 第一个字节的时间
- TBT 总阻塞时间
- CLS 累计布局偏移
- 灯塔 LightHouse
- Devtools
- PRPL 模式 https://web.dev/apply-instant-loading-with-prpl/
- Web API
- Storage
- Web sockets
- Server Sent Events
- Service workers
Bonus
- UI / UX Knowledge
- Design Systems
- Visual Programmin
- Animations GSAP, Lottie, Framer Motion or MoJs
- WebGL
- 2D Graphics: Canvas, PixiJS, PhaserJS
- 3D Graphics: ThreeJS, BabylonJS
- WebAssembly
- Qwik
- 全栈SSR框架,而且 Qwik 采用了一系列策略优化页面的首屏性能,做的无论应用体积多大,首屏性能 PageSpeed 测试基本都能达到满分
- qwik 使用 Resumability,比起传统水合机制
- https://juejin.cn/post/7186161640121827387?searchId=202308141530381D3CEECA39C1EAFDBBD9#heading-5
更新: 2023-08-14 15:44:51
原文: https://www.yuque.com/u3641/dxlfpu/sg1qh09ncxea865e