Skip to content
星原学AI
搜索
⌘
Ctrl
K
Main Navigation
首页
GitHub
Appearance
Menu
Return to top
On this page
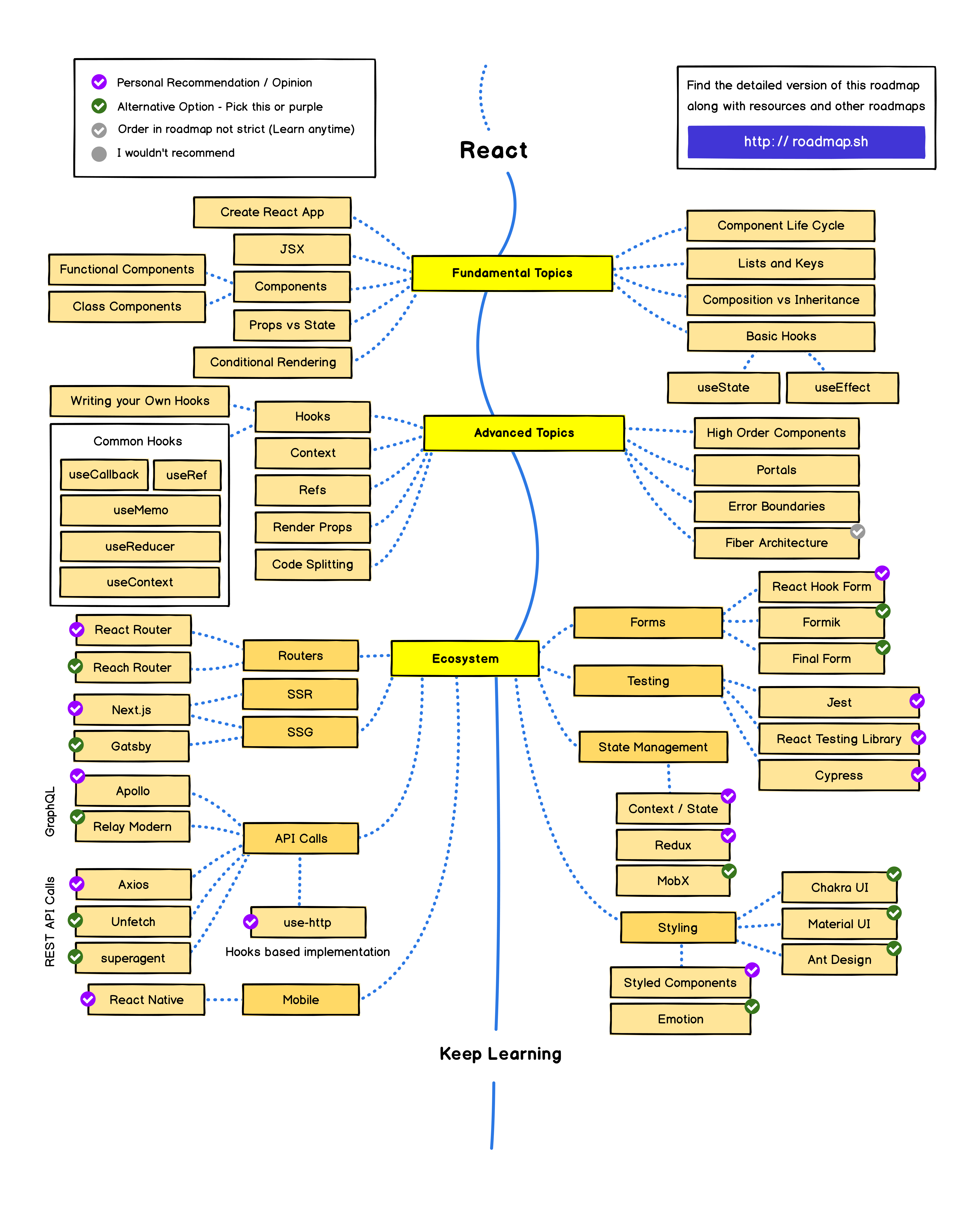
react roadmap
更新: 2020-09-03 00:16:42
原文:
https://www.yuque.com/u3641/dxlfpu/uns82c